通知公告

当前位置: 部门首页 >> 通知公告 >> 正文

转发广东省基础与应用基础研究基金委员会关于组织填报2025年广东省基础与应用基础研究基金项目年度执行情况报告的通知

发布日期:2026-01-09    作者:     点击:

各学院、各部门:

现转发广东省基础与应用基础研究基金委员会关于组织填报2025年广东省基础与应用基础研究基金项目年度执行情况报告的通知(详见附件1),有关事项通知如下:

1.需填报年度执行情况报告名单见附件2。

2.报告内容包括: 项目实施进展、经费支出及取得的成果情况 (自2025年1月1日起至2025年12月31日止)。

3.个人网上提交截止时间: 2026年1月23日17时,科学技术部审核期间如有退回,请项目负责人及时登录系统并按审核意见修改后再次提交审核,逾期不予受理。

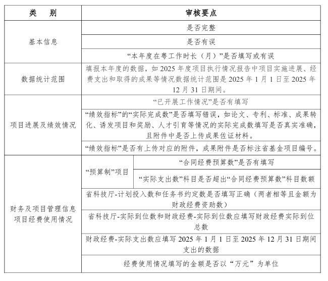
4.请负责人严格对照项目年度执行报告审核要点要求如实填写。


联系人:刘老师      联系电话 0668-2923353


科学技术部

2026年1月9日