新闻中心
我校广东省院士工作站入选《广东省科协服务产业科技创新百家站点创新案例集锦》
发布人:王梦亭 发布时间:2025-12-30 浏览次数:

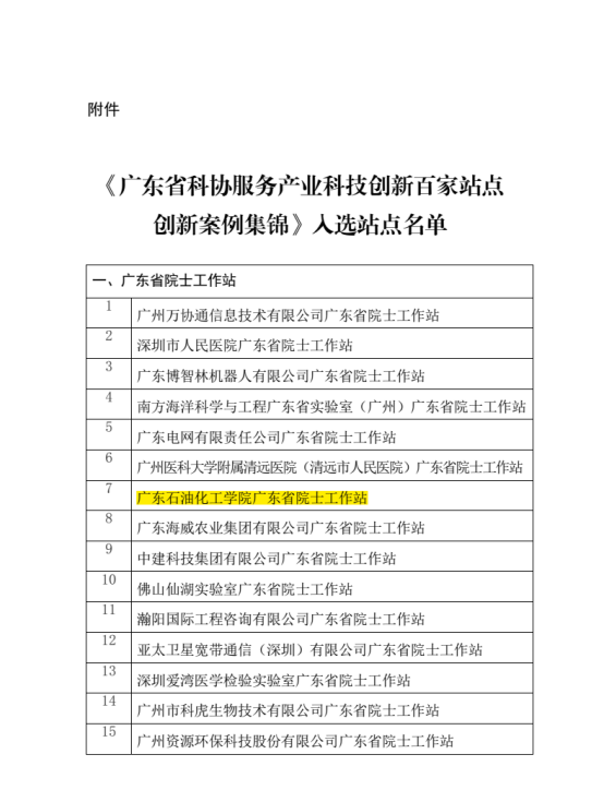
近日,广东石油化工学院广东省院士工作站凭借在推动高校科研创新与人才培养、推动区域高质量发展中的突出表现成功入选《广东省科协服务产业科技创新百家站点创新案例集锦》。

广东石油化工学院广东省院士工作站自成立以来,成为资源对接的关键载体,为我校科技创新和人才培养注入了新动能,通过院士讲座、高端论坛、专题交流、结对指导等方式补齐我校教学科研短板,引育顶尖师资,联动企业开放资源,构建“产学研用”一体化人才培养平台,推动形成可持续的育人生态。

目前广东省共有54家院士工作站,有15家院士工作站入《广东省科协服务产业科技创新百家站点创新案例集锦》,此次入选既是对我校广东省院士工作站成效的充分肯定,也是对我校持续深化科研创新与人才培养的激励与鞭策。我校院士工作站将以此为契机,进一步强化使命担当,结合我校特色,聚焦产业需求,为推动区域发展和学校“申博改大”贡献更多科技力量。

广东省科学技术协会发文

院士工作站入选站点名单

撰稿:黄嘉慧     审稿:孙建腾     审核:王素华     签发:谭辉

Copyright © 2024 广东石油化工学院-环境科学与工程学院
地址:广东省茂名市科创路1号
学院办公室:0668-2338852
学院信箱:Gyhuanjingxueyuan@163.com